您当前位置:首页 » 水利工程 » 水利施工

四川省水运工程电子招标标准设备材料采购招标文件(2026年版)

  • 资料等级:
  • 授权方式:资料共享
  • 发布时间:2026-04-27
  • 资料类型:RAR
  • 资料大小:
  • 资料分类:水利工程
  • 运行环境:WinXp,Win2003,WinVista,Win ;
  • 解压密码:gc5.com
四川省水运工程电子招标标准设备材料采购招标文件(2026年版)
四川省水运工程电子招标标准设备材料采购招标文件(2026年版),word格式,165页
《水运工程电子招标标准文件》适用于四川省行政区域内依法必须招标的水运工程建设设备采购类项目招标。四川省行政区域内依法必须招标的水运工程材料采购类招标参照执行。
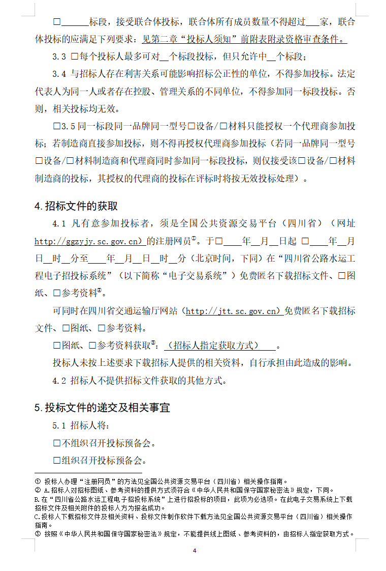
资料截图
  • 四川省水运工程电子招标标准设备材料采购招标文件(2026年版)
  • 四川省水运工程电子招标标准设备材料采购招标文件(2026年版)
  • 四川省水运工程电子招标标准设备材料采购招标文件(2026年版)
  • 四川省水运工程电子招标标准设备材料采购招标文件(2026年版)