您当前位置:首页 » 水利工程 » 水利课件

2025 深圳市水库大坝安全管理应急预案

  • 资料等级:
  • 授权方式:资料共享
  • 发布时间:2026-03-16
  • 资料类型:RAR
  • 资料大小:2.2 MB
  • 资料分类:水利工程
  • 运行环境:WinXp,Win2003,WinVista,Win ;
  • 解压密码:gc5.com
2025 深圳市水库大坝安全管理应急预案
深圳市水库大坝安全管理应急预案2025,61P,PDF文档
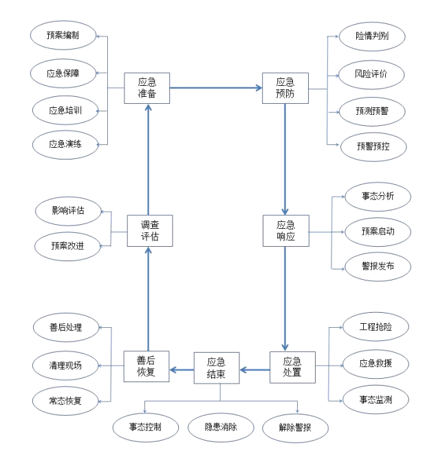
为使全市市管水库各类突发事件应急管理工作与市级相关预案有效衔接,建立科学合理的应急指挥机构,明确各相关单位职责,在水库发生险情时及时采取有效措施,科学有序处理水库突发事件,将各类可能发生的灾害减轻至最小限度,确保人民生命财产安全,有必要统筹编制《深圳市市管水库大坝安全管理应急预案》。
资料截图
  • 2025 深圳市水库大坝安全管理应急预案
评论网友评论仅供网友表达个人看法,并不表明土木工程网同意其观点或证实其描述!
验证码: 验证码