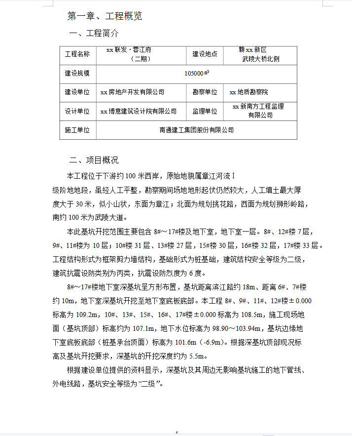
本工程位于下游约100米西岸,原始地貌属章江河流Ⅰ,级阶地地段,虽经人工平整,勘察期间场地地形起伏仍然较大,人工填土最大厚度大于30米,似小山状,东面为章江;北面为规划挑花路,西面为规划狮形岭路,南约100米为武陵大道。 本此基坑开挖范围主要包含8#~17#楼及地下室,地下室一层。8#、12#楼7层,9#、11#楼为10层;10#楼31层、13#楼27层,15#楼30层,16#楼32层,17#楼33层。工程结构形式为框架剪力墙结构,基础形式为桩基础,建筑结构安全 等级为二级,建筑抗震设防类别为丙类,抗震设防烈度为6度。 8#~17#楼地下室深基坑呈方形布置,基坑距离滨江路约18m、距离6#、7#楼约10m,地下室深基坑开挖至地下室底板底部。本工程8#、9#、11#、12#楼±0000标高为1092m,10#、13#、15#、16#、17#楼±0000标高为1085m,施工现场地面(基坑顶部)标高约为1071m,地下水位标高为9890~10394m,基坑边缘地下室底板底部(桩基承台顶面)标高为1016m(-69m)。根据深基坑顶部现况标高及基坑开挖要求,深基坑的开挖深度约为55m。 根据建设单位提供的资料显示,深基坑及其周边无影响基坑施工的地下管线、外电线路,基坑安全等级为 “二级”
目录
第一章、工程概览 5
一、工程简介 5
二、项目概况 5
三、工程目标 6
第二章、编制依据 6
一、法律法规及规范性文件 6
二、规范、标准及规程 6
三、工程技术文件 7
第三章、重大危险源辨识及对策 8
……
第十二章、基坑支护计算书(采用理正 70 计算) 47
一、1-1 支护断面计算书 47
二、2-2 支护断面计算书 50
三、3-3 支护断面计算书 53
四、4-4 支护断面计算书 56
附图1:基坑支护及监测平面布置图
附图2:1-1支护剖面布置图
附图 3:2-2 支护剖面布置图
附图 4:3-3 支护剖面布置图
附图 5:4-4 支护剖面布置图
附图 6:基坑支护构造施工大样图






