采 暖 通风与空气调节设计规范:(1 ) 当 采用不带喷雾的轴流式通风机进行局部送风时,工作地点的风速应符合下列规定:轻作业:2-4m/s;中作业:3-5m/s;重作业:5--7m/s。(2 ) 当 采用喷雾风扇进行局部送风时,工作地点的风速应采用3-5m/s,雾滴直径应小于l00tcmo(3 ) 系 统式局部送风,送到人体上的有效气流宽度,宜采用lm;对于室内散热量小于23W/m2的轻作业,可采用0.6m .(4 ) 吊 扇叶片距地面不应小于2.3m,距顶棚不应小于0.25D (D为吊扇叶片外缘直径)。吊扇应布置在其服务区域的中心。(5 ) 机 械送风系统进风口位置,应设在室外空气较洁净的地点,应尽量设在排风口的上风侧且应低于排风口,进风口的底部距室外地坪不宜低于2m,当布置在绿化地带时,不宜低于lm.(6 ) 当 发生事故向室内放散密度比空气大的气体和蒸气时,排风的吸风口应设在地面以上0.3---1.Om处;放散密度比空气小的气体和蒸气时,吸风口应设在上部地带,且对于可燃气体和蒸气时,吸风口应尽量紧贴顶棚布置,其上缘距顶棚不得大于0.4m .(7 ) 事 故排风的排风口不应布置在人员经常停留或经常通行的地点。事故排风的排风口应高于20m范围内最高建筑物的屋面3m以上, 当其与机械送风系统进风口的水平距离
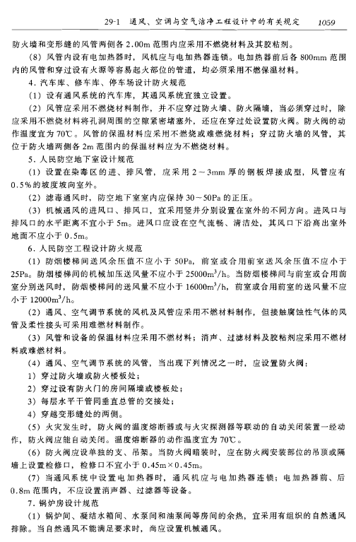
小于20m,尚应高于进风口6m以上。(8 ) 直 接布置在甲、乙类生产厂房内的全面和局部排风系统,以及直接布置在其他类生产厂房内的排除有爆炸危险物质的局部排风系统,其通风机和电动机及调节装置等均应采用防爆型的,且通风机应直联。(9) 排 除 有爆炸危险物质的风管不应穿过防火墙,其他风管不宜穿过防火墙,如必须穿过应在穿过处设防火阀。穿过防火墙两侧各2m范围内的风管其保温材料应采用不燃烧材料。风管穿过处的空隙应用不燃烧材料填塞。(10 ) 一 般送排风系统的风管漏风率为10%,除尘系统的漏风率为10%一15%。









