您当前位置:首页 » 路桥工程 » 路桥施工方案

人行天桥和连廊设计指引 35P

  • 资料等级:
  • 授权方式:资料共享
  • 发布时间:2020-10-16
  • 资料类型:RAR
  • 资料大小:80.4 MB
  • 资料分类:路桥工程
  • 运行环境:WinXp,Win2003,WinVista,Win ;
  • 解压密码:gc5.com
人行天桥和连廊设计指引 35P
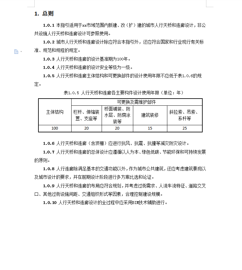
本指引适用于xx市域范围内新建、改(扩)建的城市人行天桥和连廊设计,非公共设施人行天桥和连廊设计可参照使用。人行天桥和连廊的设计基准期为100年。人行天桥和连廊的设计安全等级为一级,人行天桥和连廊的总体设计应遵循以人为本、绿色低碳、节能环保和可持续发展的原则。
资料截图
  • 人行天桥和连廊设计指引 35P
  • 人行天桥和连廊设计指引 35P
  • 人行天桥和连廊设计指引 35P