您当前位置:首页 » 建筑工程 » 建筑施工交底

抹水泥砂浆技术交底记录

  • 资料等级:
  • 授权方式:资料共享
  • 发布时间:2020-05-08
  • 资料类型:RAR
  • 资料大小:7.79 MB
  • 资料分类:建筑工程
  • 运行环境:WinXp,Win2003,WinVista,Win ;
  • 解压密码:gc5.com
抹水泥砂浆技术交底记录
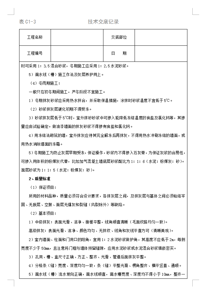
基层为混凝土外墙板:1)基层处理:若混凝土表面很光滑,应对其表面进行“毛化处理”其方法有两种:一是将其光滑表面用钻子剔毛,剔去光面,使其变粗糙不平。另一方法是将光滑的表面刷洗干净,并用10%火碱除去表面的油污并将碱液冲洗干净晾干,采取机械喷涂或用扫帚甩上一层1:1稀粥状水泥砂浆(内掺20%107胶水拌制)使之凝固在光滑的基层表面,用手掰不动为好。2)吊垂直、套方找规矩:按墙上已弹的基准线,分别在门口角、垛、墙面等处吊垂直,套方抹灰饼。并按灰饼冲筋。3)抹底层砂浆:刷掺水重10%的107胶水泥浆一道,紧跟抹1:3水泥砂浆,每遍厚度5~7mm,应分层分遍与所抹筋齐平,并用大刮平找直,木抹子挫毛。4)抹面层砂浆:底层砂浆抹好后,第二天即可抹面层砂浆,首先应将墙面洇湿,按图示尺寸弹分格线,粘分格条,滴水槽,抹面层砂浆。面层砂浆应采用1:2.5水泥砂浆或1:0.5:3.5水泥混合砂浆。抹时先薄薄地刮一层灰使其与底灰粘牢,紧跟抹第二道灰,与分格条抹平,并用杠横竖刮平,木抹子挫平,铁抹子溜光压实。待表面无明水后,用刷子蘸水按垂直于地面的同一方向,轻刷一遍,以保证面层抹面的颜色一致,避免和减少收缩裂缝。及时将分格条起出,等灰层干后,用素水泥膏将缝子勾好。对于难起的分格条,应待灰层干透后再起条,防止起坏边棱。
资料截图
  • 抹水泥砂浆技术交底记录
  • 抹水泥砂浆技术交底记录
  • 抹水泥砂浆技术交底记录
评论网友评论仅供网友表达个人看法,并不表明土木工程网同意其观点或证实其描述!
验证码: 验证码