您当前位置:首页 » 建筑工程 » 建筑施工

中山市海绵城市建设标准图集(试行)

  • 资料等级:
  • 授权方式:资料共享
  • 发布时间:2026-03-30
  • 资料类型:RAR
  • 资料大小:22.5 MB
  • 资料分类:建筑工程
  • 运行环境:WinXp,Win2003,WinVista,Win ;
  • 解压密码:gc5.com
中山市海绵城市建设标准图集(试行)
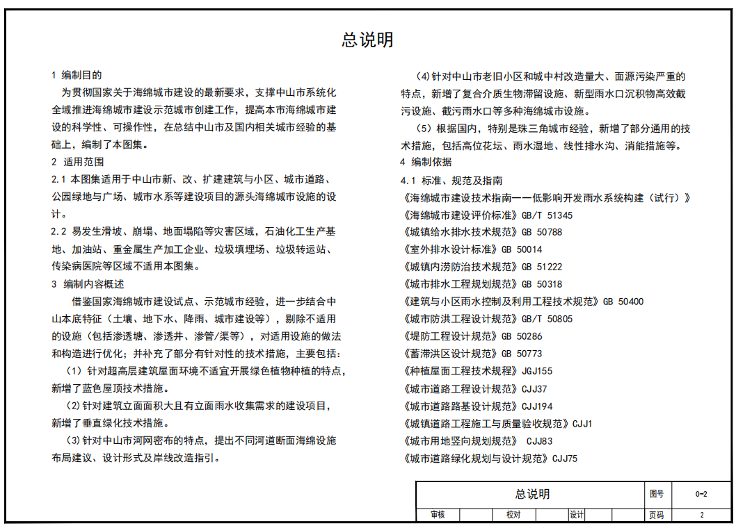
中山市海绵城市建设标准图集(试行),pdf格式,126页
本图集的内容包括:(1)总说明;(2)建筑与小区;(3)城市道路;(4)公园绿地与广场;(5)城市水系;(6)通用设施。
资料截图
  • 中山市海绵城市建设标准图集(试行)
  • 中山市海绵城市建设标准图集(试行)
  • 中山市海绵城市建设标准图集(试行)
  • 中山市海绵城市建设标准图集(试行)