您当前位置:首页 » 建筑工程 » 建筑施工

山东省工程建设项目建筑师负责制服务内容清单(试行)

  • 资料等级:
  • 授权方式:资料共享
  • 发布时间:2026-03-24
  • 资料类型:RAR
  • 资料大小:656 KB
  • 资料分类:建筑工程
  • 运行环境:WinXp,Win2003,WinVista,Win ;
  • 解压密码:gc5.com
山东省工程建设项目建筑师负责制服务内容清单(试行)
山东省工程建设项目建筑师负责制服务内容清单(试行),pdf格式,76页
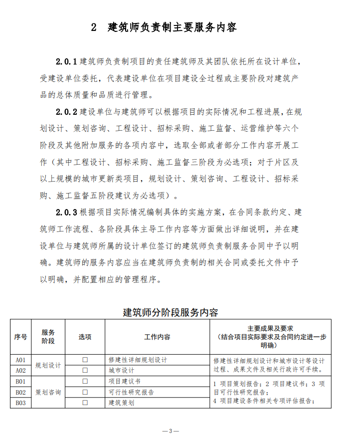
《清单》共分 10 个章节,主要内容包括建筑师负责制责任与权利、主要服务内容、规划设计阶段、策划咨询阶段、工程设计阶段、招标采购阶段、施工监督阶段、运营维护阶段、其他附加服务和建筑师负责制工作表单及模板参考。
资料截图
  • 山东省工程建设项目建筑师负责制服务内容清单(试行)
  • 山东省工程建设项目建筑师负责制服务内容清单(试行)
  • 山东省工程建设项目建筑师负责制服务内容清单(试行)
  • 山东省工程建设项目建筑师负责制服务内容清单(试行)