您当前位置:首页 » 建筑工程 » 建筑施工

施工总平面布置标准化指导手册20p

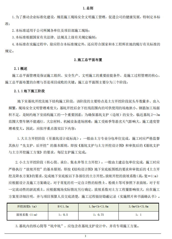
  • 资料等级:
  • 授权方式:资料共享
  • 发布时间:2026-03-17
  • 资料类型:RAR
  • 资料大小:2.17 MB
  • 资料分类:建筑工程
  • 运行环境:WinXp,Win2003,WinVista,Win ;
  • 解压密码:gc5.com
施工总平面布置标准化指导手册20p
施工总平面布置标准化指导手册,pdf格式,20页
资料截图
  • 施工总平面布置标准化指导手册20p
  • 施工总平面布置标准化指导手册20p
  • 施工总平面布置标准化指导手册20p