您当前位置:首页 » 建筑工程 » 建筑施工

某宾馆工程模板支撑架搭设方案 12P

  • 资料等级:
  • 授权方式:资料共享
  • 发布时间:2020-05-16
  • 资料类型:RAR
  • 资料大小:71 KB
  • 资料分类:建筑工程
  • 运行环境:WinXp,Win2003,WinVista,Win ;
  • 解压密码:gc5.com
某宾馆工程模板支撑架搭设方案 12P
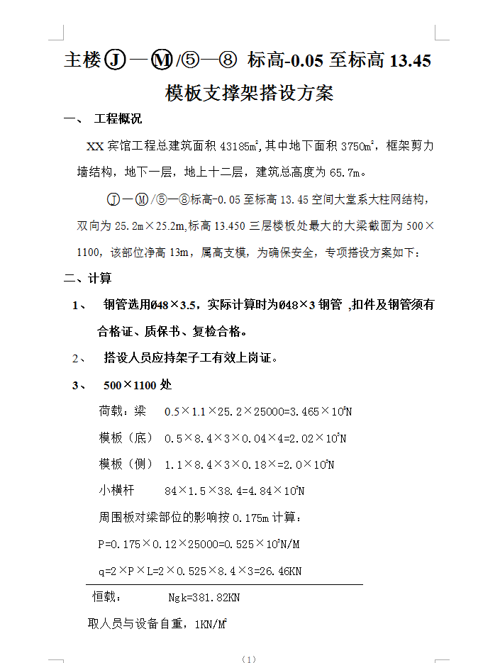
XX宾馆工程总建筑面积43185m2,其中地下面积3750m2,框架剪力墙结构,地下一层,地上十二层,建筑总高度为65.7m。⑤—⑧标高-0.05至标高13.45空间大堂系大柱网结构,双向为25.2m×25.2m,标高13.450三层楼板处最大的大梁截面为500×1100,该部位净高13m,属高支模,为确保安全
资料截图
  • 某宾馆工程模板支撑架搭设方案 12P
  • 某宾馆工程模板支撑架搭设方案 12P
  • 某宾馆工程模板支撑架搭设方案 12P