您当前位置:首页 » 建筑工程 » 建筑施工

高层住宅工程质量策划书 (100页)

  • 资料等级:
  • 授权方式:资料共享
  • 发布时间:2020-05-15
  • 资料类型:RAR
  • 资料大小:753 KB
  • 资料分类:建筑工程
  • 运行环境:WinXp,Win2003,WinVista,Win ;
  • 解压密码:gc5.com
高层住宅工程质量策划书 (100页)
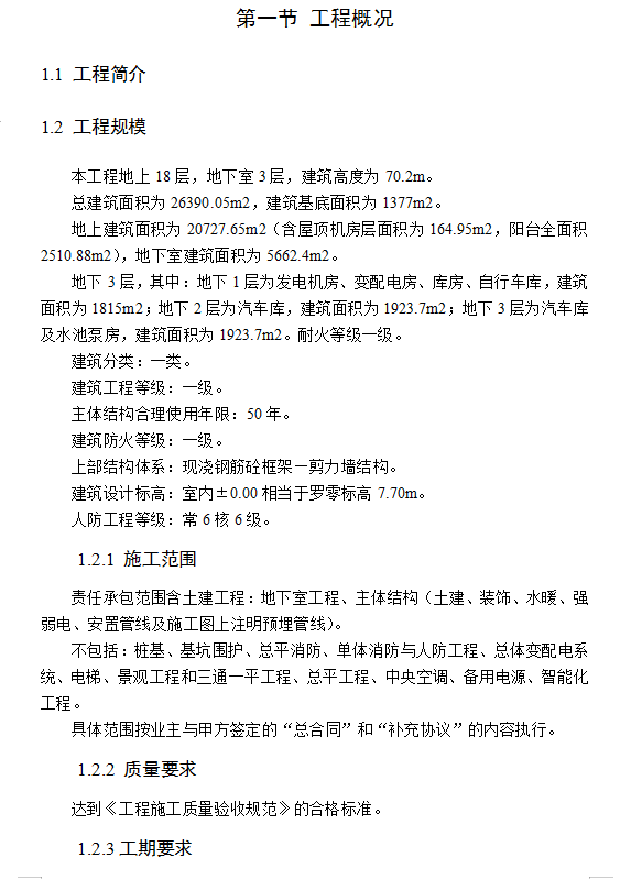
本工程地上18层,地下室3层,建筑高度为70.2m。总建筑面积为26390.05m2,建筑基底面积1377m2。地上建筑面积为20727.65m2(含屋顶机房层面积为164.95m2,阳台全面积2510.88m2),地下室建筑面积为5662.4m2。地下3层,其中:地下1层为发电机房、变配电房、库房、自行车库,建筑面积为1815m2;地下2层为汽车库,建筑面积为1923.7m2;地下3层为汽车库及水池泵房,建筑面积为1923.7m2。耐火等级一级。建筑分类:一类。建筑工程等级:一级。主体结构合理使用年限:50年。建筑防火等级:一级。上部结构体系:现浇钢筋砼框架—剪力墙结构。建筑设计标高:室内±0.00相当于罗零标高7.70m。人防工程等级:常6核6级。
资料截图
  • 高层住宅工程质量策划书 (100页)
  • 高层住宅工程质量策划书 (100页)
  • 高层住宅工程质量策划书 (100页)