项目占地面积256亩,总建筑面积为88.6万平方米,其中地上面积为71.9万平方米,地下16.7万平方米。由购物中心、酒店、写字楼、公寓、住宅、室外商业街、商铺组成。工程性质为住宅及公共建筑。
其中大商业地下室总建筑建筑面积76433.7平方米,其中负一层建筑面积43688.75平方米,负二层建筑面积32744.95平方米;地下二层为停车库和设备用房,地下一层为超市、停车库、设备用房,其中地下停停车位共999个。




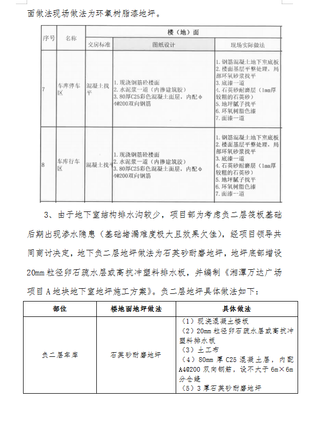
RAR