范围 : 本工艺标准适用于一般民用及工业建筑的地下室防水,推荐刚性防水做法;UEA补偿收缩混凝土刚性防水施工工艺。
2 施工准备
2.1 材料及主要机具:
2.1.1 水泥:采用425号硅酸盐水泥、普通硅酸盐水泥,或矿渣硅酸盐水泥,严禁使用过期、受潮、变质的水泥。
2.1.2 砂:宜用中砂,含泥量不得大于3%。
2.1.3 石:宜用卵石,最大粒径不宜大于40mm,含泥量不大于1%,吸水率不大于1.5%。
2.1.4 水:饮用水或天然洁净水。
2.1.5 U.E.A膨胀剂:其性能应符合行业标准《混凝土膨胀剂》(JC476—92),其掺量应符合设计要求及有关的规定,与其它外加剂混合使用时,应经试验试配后使用。
2.1.6 主要机具:混凝土搅拌机、翻斗车、手推车、振捣器、溜槽、串桶、铁板、铁锹、吊斗,计算器具磅秤等。
2.2 作业条件:
2.2.1 钢筋、模板上道工序完成,办理隐检、预检手续。注意检查固定模板的铁丝、螺栓是否穿过混凝土墙,如必须穿过时,应采取止水措施。特别是管道或预埋件穿过处是否已做好防水处理。木模板提前浇水湿润,并将落在模板内的杂物清理干净。
2.2.2 根据施工方案,做好技术交底。
2.2.3 材料需经检验,由试验室试配提出混凝土配合比,试配的抗渗等级应按设计要求提高0.2MPa。
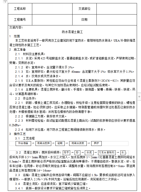
2.2.4 如地下水位高,地下防水工程施工期间继续做好降水,排水。






