您当前位置:首页 » 建筑工程 » 建筑施工

高层住宅楼项目施工组织设计

  • 资料等级:
  • 授权方式:资料共享
  • 发布时间:2020-05-10
  • 资料类型:RAR
  • 资料大小:7.84 MB
  • 资料分类:建筑工程
  • 运行环境:WinXp,Win2003,WinVista,Win ;
  • 解压密码:gc5.com
高层住宅楼项目施工组织设计
本资料为高层住宅楼项目施工组织设计,共191页。
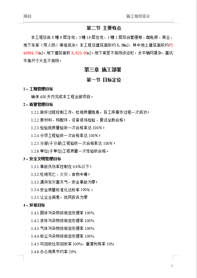
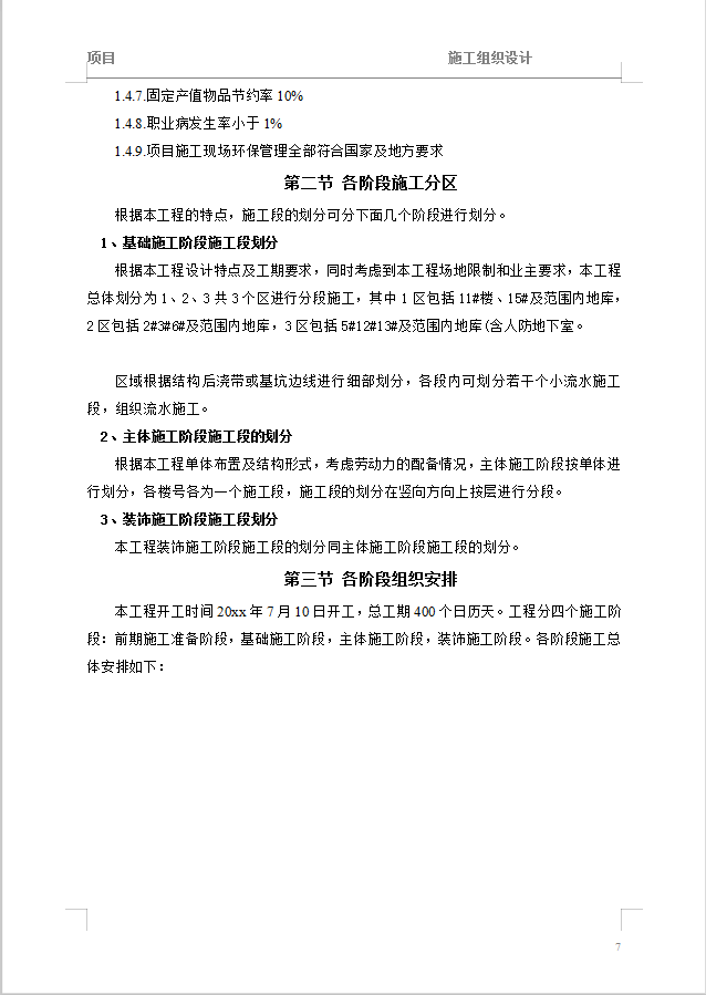
本工程总由5幢9层住宅、3幢18层住宅、1幢1层综合管理楼、配电房、商业、地下车库(带人防)等组成杂;本工程总建筑面积约5.3Wm2,其中地上建筑面积约约44564.76m2,地下建筑面积8,823.00m2。地下库呈不规则多边形,水平轴网复杂,基坑平面尺寸大且不规则。
资料截图
  • 高层住宅楼项目施工组织设计
  • 高层住宅楼项目施工组织设计
  • 高层住宅楼项目施工组织设计
  • 高层住宅楼项目施工组织设计
  • 高层住宅楼项目施工组织设计