您当前位置:首页 » 建筑工程 » 建筑施工

抹灰工程作业指导书 10P

  • 资料等级:
  • 授权方式:资料共享
  • 发布时间:2020-05-09
  • 资料类型:RAR
  • 资料大小:5.18 MB
  • 资料分类:建筑工程
  • 运行环境:WinXp,Win2003,WinVista,Win ;
  • 解压密码:gc5.com
抹灰工程作业指导书 10P
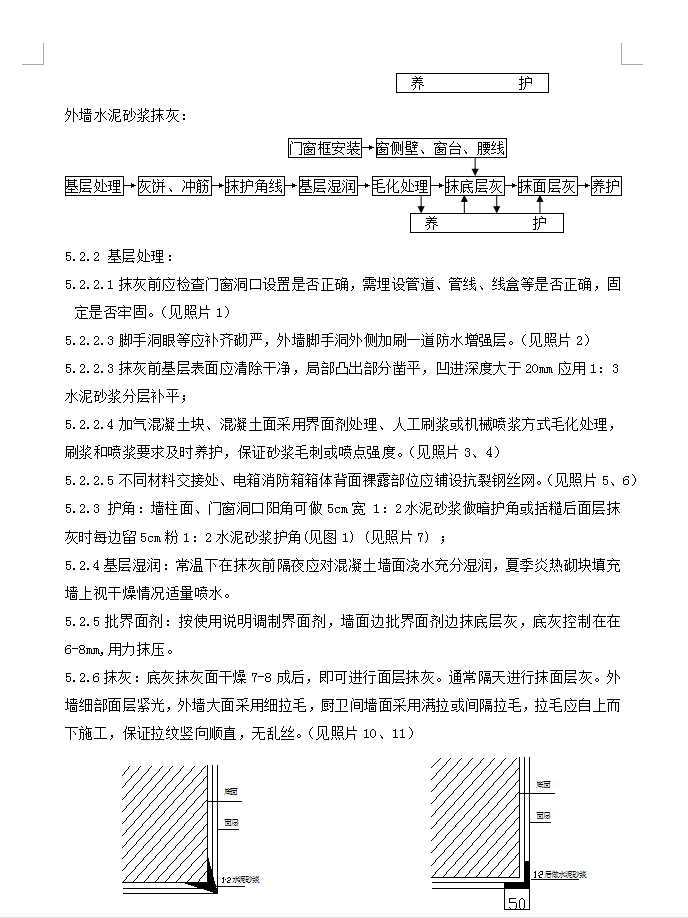
基层处理:1抹灰前应检查门窗洞口设置是否正确,需埋设管道、管线、线盒等是否正确,固定是否牢固。(见照片1)2脚手洞眼等应补齐砌严,外墙脚手洞外侧加刷一道防水增强层。(见照片2) 3抹灰前基层表面应清除干净,局部凸出部分凿平,凹进深度大于20mm应用1:3水泥砂浆分层补平;4加气混凝土块、混凝土面采用界面剂处理、人工刷浆或机械喷浆方式毛化处理,刷浆和喷浆要求及时养护,保证砂浆毛刺或喷点强度。(见照片3、4)5不同材料交接处、电箱消防箱箱体背面裸露部位应铺设抗裂钢丝网
资料截图
  • 抹灰工程作业指导书 10P
  • 抹灰工程作业指导书 10P
  • 抹灰工程作业指导书 10P