您当前位置:首页 » 建筑工程 » 建筑施工

某商住楼井架安装、拆卸方案

  • 资料等级:
  • 授权方式:资料共享
  • 发布时间:2020-05-07
  • 资料类型:RAR
  • 资料大小:12.4 KB
  • 资料分类:建筑工程
  • 运行环境:WinXp,Win2003,WinVista,Win ;
  • 解压密码:gc5.com
某商住楼井架安装、拆卸方案
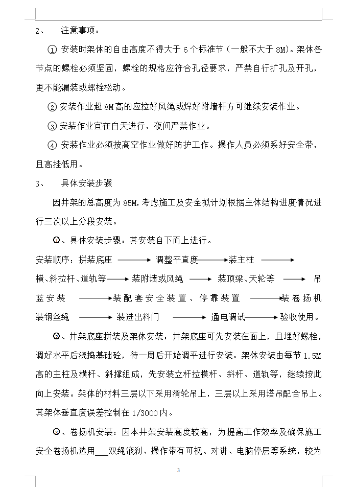
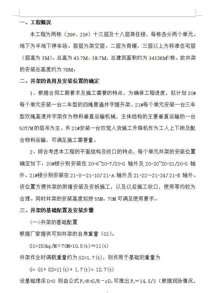
本工程为两栋(20#、21#)十三层及十八层商住楼,每栋各分两个单元。地下为半地下停车场。首层为架空层、二层为商铺,三层以上为标准住宅层(层高为3M)。总高为43.7M、58.7M,总建筑面积约为34326M2/栋。故井架的安装总高度约为70M。综合考虑本工程的平面结构及收口的特点,每个单元井架的安装位置确定如下:20#楼分别安装在20-6~20-7/20-G 轴外及20-20~20-21/20-G 轴外。21#楼分别安装在21-8~21-10/ 21-A 轴外及21-22~21-24/ 21-E 轴外。该位置方便井架的附墙安装及安拆施工,以及以后施工收口,使用等均较为合理。同时井架的安装高度拟按55M、70M可满足使用要求。
资料截图
  • 某商住楼井架安装、拆卸方案
  • 某商住楼井架安装、拆卸方案
  • 某商住楼井架安装、拆卸方案