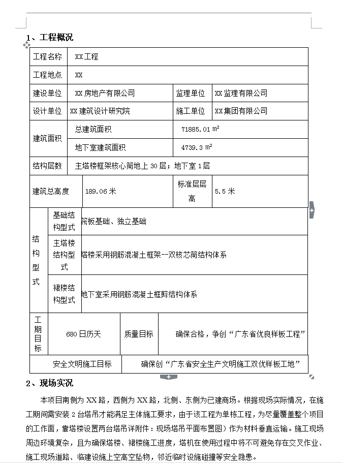
本工程结构类型为框架-双筒结构,本工程设计标高±0.00=高程系统+3.40米(85高程系),建筑总长74.4米、总宽34米,地下1层、地上30层,首层层高6米、标准层层高5.5米,建筑高度193.45米,耐火等级为一级,屋面、地下室防水等级为一级,建筑物抗震设防烈度为7度,建筑设计使用年限50年。
目录
1、工程概况....................................................2
2、现场实况......................................................3
............
6.4加强指挥管理.................................8
7、安全保证措施.............................................9






