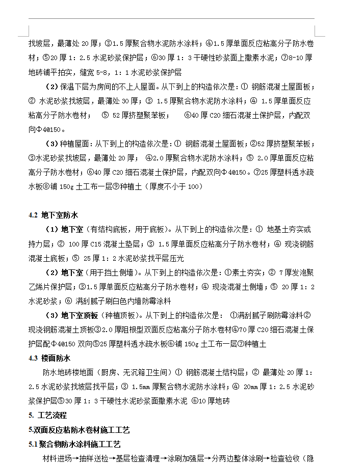
地下室防水:(1)地下室(有结构底板,用于底板)。从下到上的构造依次是:① 地基土夯实或持力层;② 100厚C15混凝土垫层;③ 1.5厚单面反应粘高分子防水卷材;④ 现浇钢筋混凝土底板;⑤ 25厚1:2水泥砂浆找平层压光(2)地下室(用于挡土侧墙)。从下到上的构造依次是:①素土夯实;② 7厚发泡聚乙烯片保护层;③1.5厚单面反应粘高分子防水卷材;④ 现浇混凝土侧墙;⑤ 20厚1:2水泥砂浆;⑥ 满刮腻子刷白色内墙防霉涂料(3)地下室顶板(种植顶板)。从下到上的构造依次是: ①满刮腻子刷防霉涂料②现浇钢筋混凝土顶板③2.0厚阻根型双面反应粘高分子防水卷材④70厚C20细石混凝土保护层配Φ4@150双向⑤25厚塑料透水疏水板⑥铺150g土工布一层⑦种植土
目录
1. 工程概况............................................................2
2. 编制依据..................................................2
3. 施工总体安排.........................................................2
............
6. 质量管理点及控制措施...........................................12
7. 安全文明施工、消防保证措施..........................................13






