您当前位置:首页 » 建筑工程 » 建筑施工

模板安装施工方案

  • 资料等级:
  • 授权方式:资料共享
  • 发布时间:2020-05-06
  • 资料类型:RAR
  • 资料大小:15.2 KB
  • 资料分类:建筑工程
  • 运行环境:WinXp,Win2003,WinVista,Win ;
  • 解压密码:gc5.com
模板安装施工方案
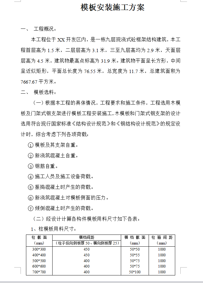
本工程位于XX开发区内,是一栋九层现浇式砼框架结构建筑,本工程首层高为1.5米,二层层高为3.1米,三至九层高均为2.9米,天面层层高为4.5米,建筑物最高点标高为31.9米。建筑物平面呈长方形,中间呈近似矩形,平面总长度为76.55米,总宽度为11.7米,总建筑面积为7667.67平方米。
资料截图
  • 模板安装施工方案
  • 模板安装施工方案
  • 模板安装施工方案