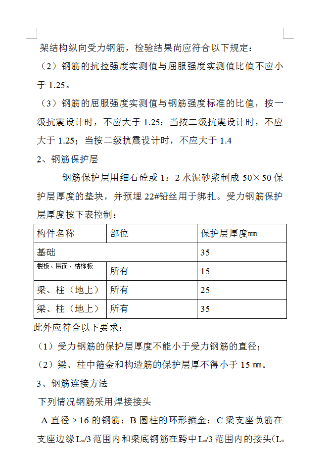
工程项目:Ⅲ-B-11~17栋别墅,Ⅲ-E-1~4洋房,钢筋的机械性能应符合规范要求,对有抗震要求的框架结构纵向受力钢筋,检验结果尚应符合以下规定:钢筋的抗拉强度实测值与屈服强度实测值比值不应小于1.25。钢筋的屈服强度实测值与钢筋强度标准的比值,按一级抗震设计时,不应大于1.25;当按二级抗震设计时,不应大于1.25;当按二级抗震设计时,不应大于1.4
目录
一、 工程概况……………………………………………4
二、 编制依据……………………………………………4
...........
四、 注意事项……………………………………………10
五、 质量检查……………………………………………10






