本资料为高层住宅楼工程施工组织设计,共272页。
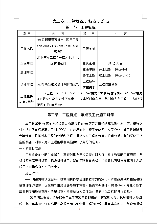
本工程45#、46#、56#、58#、59#楼为24F精装住宅楼。47#、57#楼为32F精装住宅楼。地下车库二F(非战时做车库、战时做人方工程),总建筑面积:约10万m2。本工程属于xx房地产投资开发有限公司在xx区开发建设的高品质住宅小区,精装交付。具有质量标准高,工期任务紧,有效场地小,施工单位多、交叉作业、施工协调难度大等特点。根据对本工程的分析和了解。根据对本工程的特点、难点分析,我们采取了相应的措施、对策,为本工程的顺利实施做好了充分的准备。








