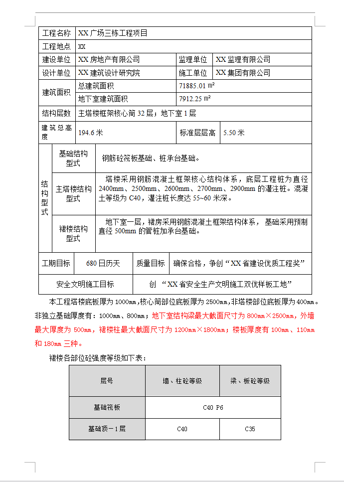
基础结构型式:钢筋砼筏板基础、桩承台基础。主塔楼结构型式:塔楼采用钢筋混凝土框架核心结构体系,底层工程桩为直径2400mm、2500mm、2600mm、2700mm、2900mm的灌注桩。混凝土等级为C40,灌注桩长度达55~60米深。本工程塔楼底板厚为1000mm,核心筒部位底板厚为2500mm,非塔楼部位底板厚为400mm。非独立基础厚度有:1000mm、800mm;地下室结构梁最大截面尺寸为800mm×2500mm,外墙最大厚度为500mm,裙楼柱最大截面尺寸为1200mm×1800mm;楼板厚度有100mm、110mm和180mm三种。
目录
1编制依据..........................................................2
2工程概况..............................................................3
3混凝土供应.............................................................5
..........
19安全生产施工措施.................................................42
20环境保护措施............................................................44
21成本降低措施..............................................................44






