您当前位置:首页 » 建筑工程 » 建筑施工

某商办综合楼砌体施工方案 25P

  • 资料等级:
  • 授权方式:资料共享
  • 发布时间:2020-05-05
  • 资料类型:RAR
  • 资料大小:3.52 MB
  • 资料分类:建筑工程
  • 运行环境:WinXp,Win2003,WinVista,Win ;
  • 解压密码:gc5.com
某商办综合楼砌体施工方案 25P
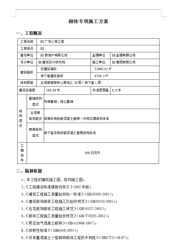
总建筑面积:71885.01㎡,地下室建筑面积:4739.3㎡,主塔楼框架核心筒地上30层;地下室1层,建筑总高度:189.06米, 标准层层高:5.5米,基础结构型式:筏板基础、独立基础,主塔楼结构型式:塔楼采用钢筋混凝土框架--双核芯筒结构体系裙楼结构型式: 地下室采用钢筋混凝土框剪结构体系
资料截图
  • 某商办综合楼砌体施工方案 25P
  • 某商办综合楼砌体施工方案 25P
  • 某商办综合楼砌体施工方案 25P