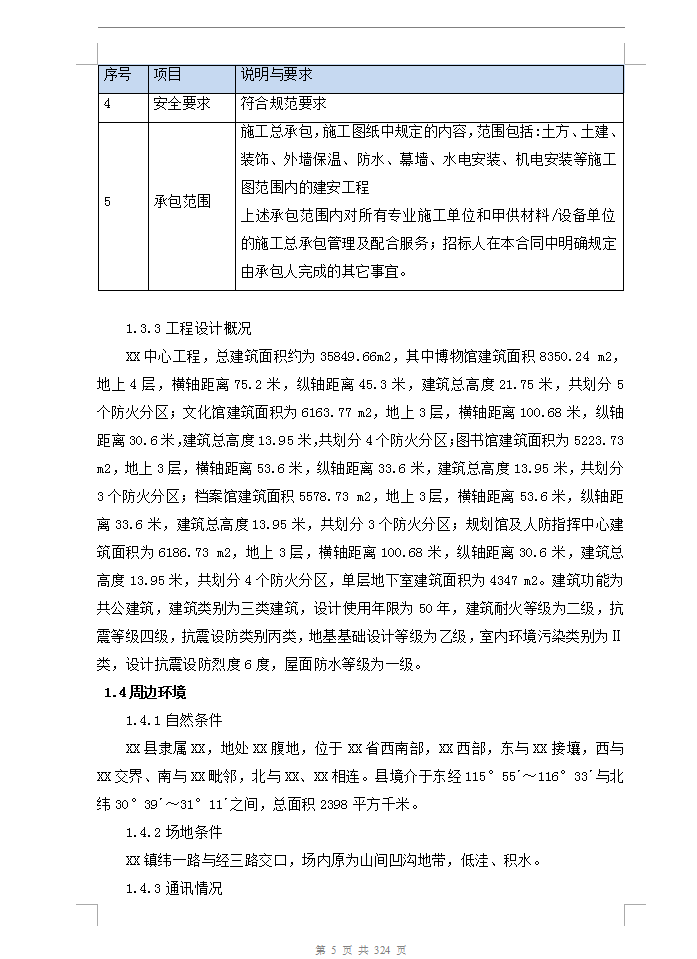
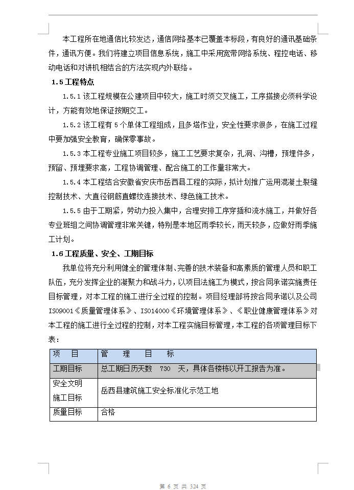
XX中心工程,总建筑面积约为35849.66m2,其中博物馆建筑面积8350.24 m2,地上4层,横轴距离75.2米,纵轴距离45.3米,建筑总高度21.75米,共划分5个防火分区;文化馆建筑面积为6163.77 m2,地上3层,横轴距离100.68米,纵轴距离30.6米,建筑总高度13.95米,共划分4个防火分区;图书馆建筑面积为5223.73 m2,地上3层,横轴距离53.6米,纵轴距离33.6米,建筑总高度13.95米,共划分3个防火分区;档案馆建筑面积5578.73 m2,地上3层,横轴距离53.6米,纵轴距离33.6米,建筑总高度13.95米,共划分3个防火分区;规划馆及人防指挥中心建筑面积为6186.73 m2,地上3层,横轴距离100.68米,纵轴距离30.6米,建筑总高度13.95米,共划分4个防火分区,单层地下室建筑面积为4347 m2。建筑功能为共公建筑,建筑类别为三类建筑,设计使用年限为50年,建筑耐火等级为二级,抗震等级四级,抗震设防类别丙类,地基基础设计等级为乙级,室内环境污染类别为Ⅱ类,设计抗震设防烈度6度,屋面防水等级为一级。
目录
第一章、工程概况.......................................1
1.1编制说明...............................................................1
1.2编制依据......................................................1
.........
15.4临水临电布置图.......................................................320
15.5群塔平面在布置图....................................................................320
15.6消防逃生疏散布置图..........................................................320











