您当前位置:首页 » 建筑工程 » 建筑施工

钢结构车间施工组织设计 15P

  • 资料等级:
  • 授权方式:资料共享
  • 发布时间:2020-05-05
  • 资料类型:RAR
  • 资料大小:19.5 KB
  • 资料分类:建筑工程
  • 运行环境:WinXp,Win2003,WinVista,Win ;
  • 解压密码:gc5.com
钢结构车间施工组织设计 15P
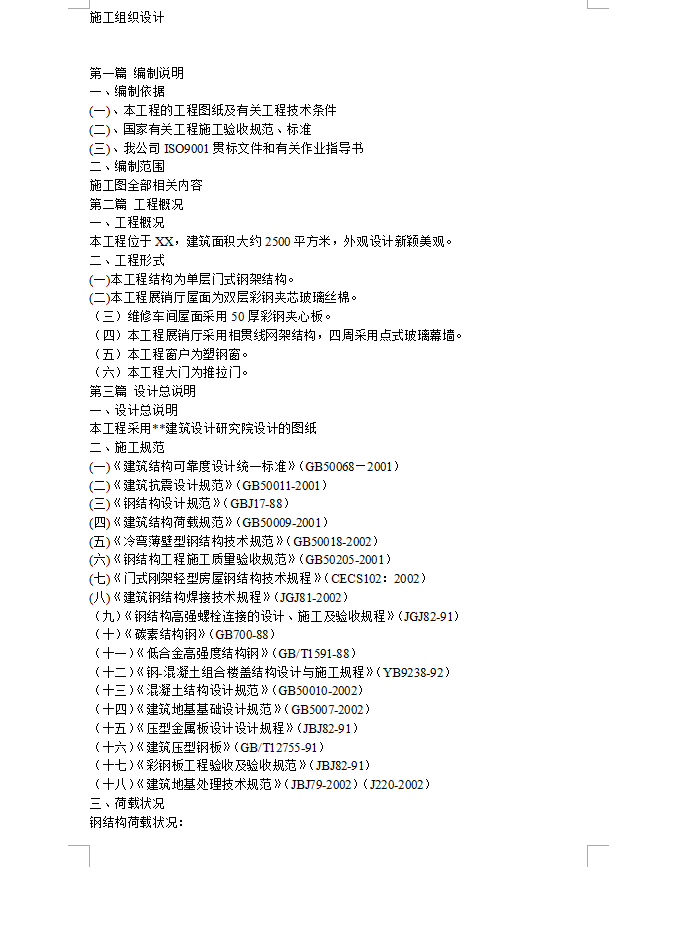
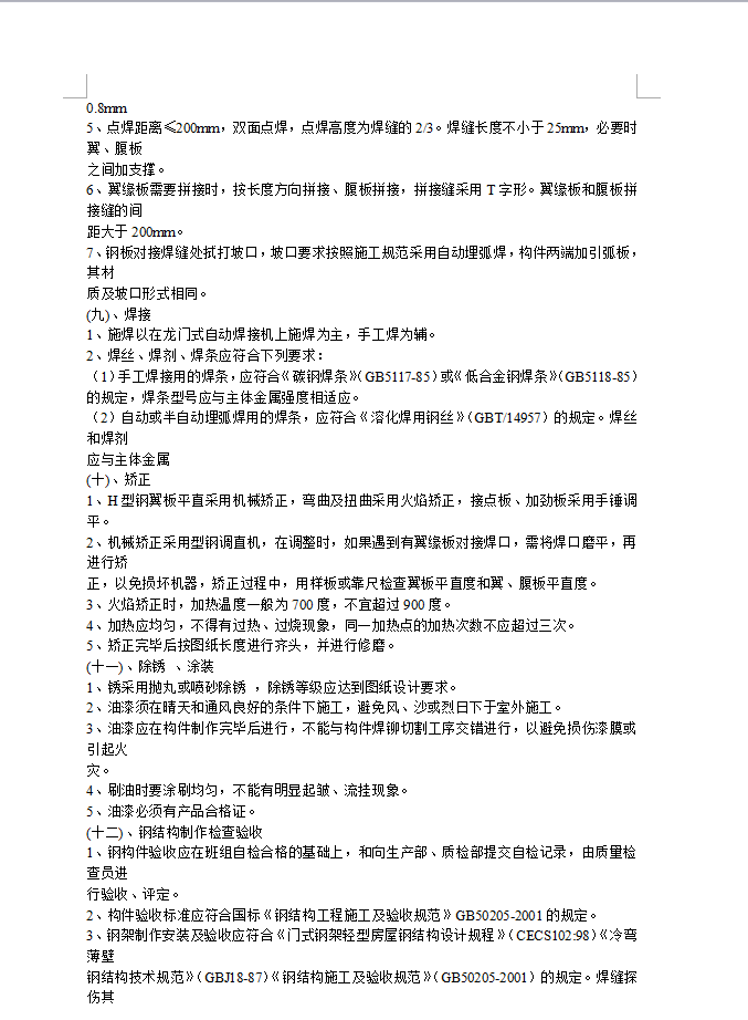
建筑面积大约2500平方米,外观设计新颖美观。 在钢结构制造中,经剪切和气割过的钢板边缘,其内部结构会硬化和变态,应进行边缘加工。 吊车梁等重型构件,需将翼缘板边缘刨去2-4mm,以保证质量。 为保证焊缝质量和工艺性焊透以及装配的准确性,根据设计要求,进行铲边,刨边、铣边和碳 弧气刨边加工。
资料截图
  • 钢结构车间施工组织设计 15P
  • 钢结构车间施工组织设计 15P
  • 钢结构车间施工组织设计 15P