**公司**铝厂(以下简称**铝厂)位于**市境内,北依XX,西临XX,周边具有丰富的铝土矿、石灰石、煤炭和水资源。山西**铝厂占地3.1万亩,其中XX地区1.9万亩,总建筑面积130万平方米;本次招标工程建设规模为年产电解铝280kt,配套建设年产160 kt阳极碳块。
目录
1.工程概况和总体部署………………………………………………7
1.1 工程概况………………………………………………………7
..........
10.采用新工艺、新材料、新技术…………………………………86
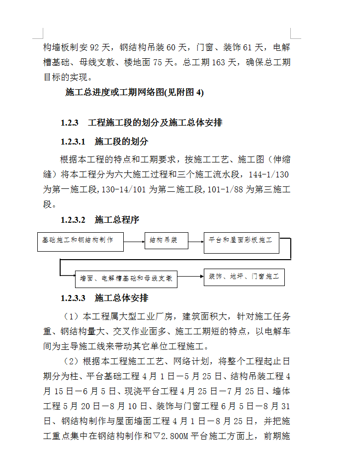
11.服务承诺与保修措施…………………………………………86







