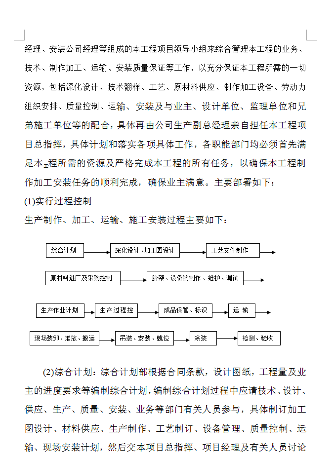
XXXXXXX有限公司1#厂房钢结构工程,工程属门式钢架结构。建筑面积约为9348多平米。屋面采用双层板,0.5mm厚彩钢面板+100mm厚玻璃棉+0.5mm彩钢底板。构件刷防锈漆一遍,面漆二遍。
目录
一、施工总部署............................................................1
1.1编制依据.................................................1
1.2 工程概况.....................................................................2
..........
十四、 劳动计划.........................................................106
14.1厂内劳动力准备..........................................................106
14.2现场劳动力安排.................................................................106








