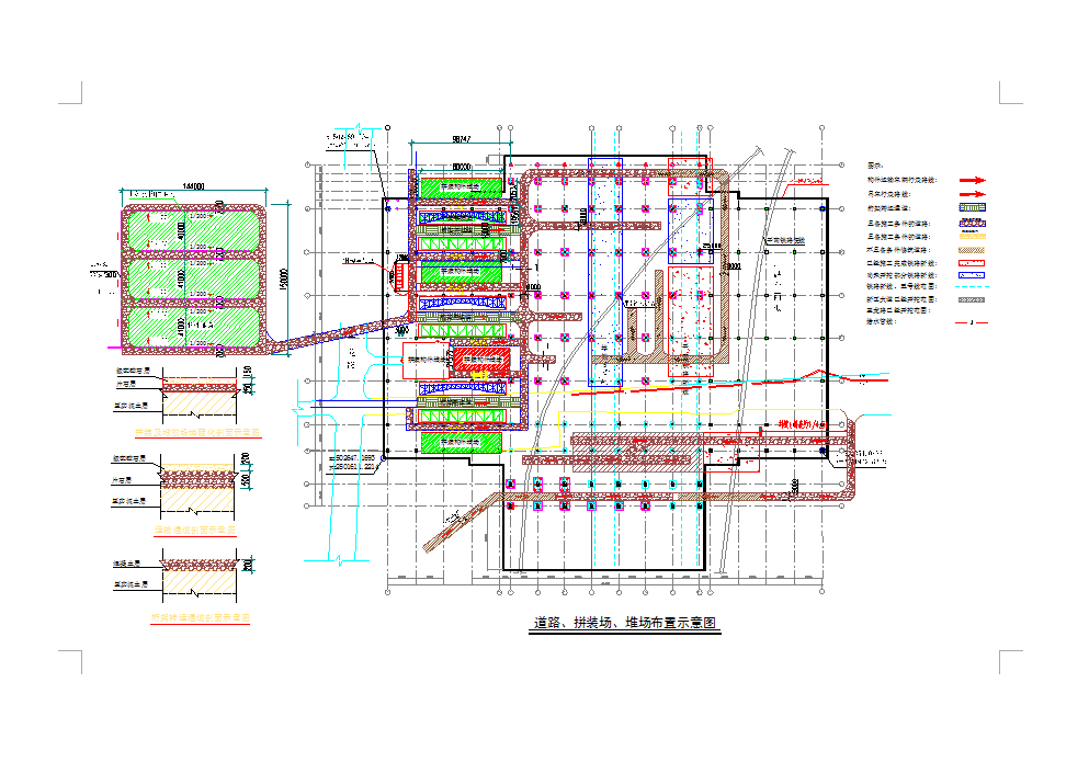
**工程分为主站房和无站台柱雨棚两部分,建筑总面积181035㎡,房屋建筑面积74573㎡,总用钢量达5万吨。车站分为地面站台层、站台层夹层和高架候车层共三层。主站房东西长413m,南北宽208m,建筑高度42.795m。无站台柱雨棚东西长262.6m,南北宽130m,建筑高度18.983m。站房钢结构最大跨度约86m,最大悬挑约65m。下部为钢管砼柱与钢-砼楼板组合梁框架结构,屋盖为双向双层不规则截面桁架钢结构。
目录
一、编制依据..................................................3
二、工程概况......................................................4
三、施工部署.......................................................4
...........
10.4 质量控制程序......................................................71
10.4.1 钢结构安装质量控制程序...........................................72
10.4.2 焊接质量控制.....................................................73






