本工程为酒店、商场、写字楼、美食、娱乐为一体综合性高层民用建筑,建筑物南北向324m,东西向114m,主塔楼14 层,基层为7 层,夹层1层,地下一层。建筑面积地上138943m2 ,总建筑面积179890m2 。剖面层高:地下一层4.8m,一层~五层6.0m,六楼半夹层3.3m,六层6.6m,七层~十二层3.3m,十三层3.6m,十四层坡顶(室内屋顶花园)。建筑物总高度87m,(幕墙物架高度109m)。
目录
表 1 施工组织设计文字说明
第一章 综合说明···················································1-16
1 施工技术能力
2 编制说明···················································2-4
.............
表2 施工总平面布置图··································112
表3 主要分项工程施工工艺框图··························112
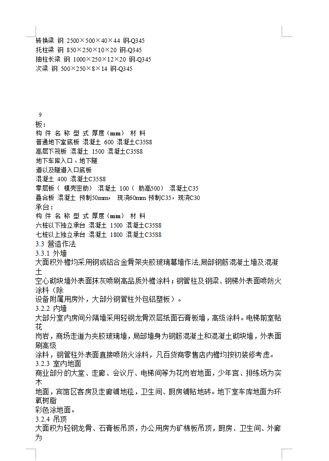
表4 施工进度计划······································112








