拟建场地位于XX西路,东邻XX,南邻XX,为旧房拆迁再建工程,拟建物包括主楼和裙房,主楼地上为21~25层(共3幢),框架-剪力墙结构,柱下最大荷载15000KN/柱;裙房2层,框架结构;主楼和裙房设一层地下室,埋深5米,基础形式采用大直径钻孔灌注桩。
目录
第一章 工程概况 ...................................................................3
第二章 施工工艺......................................................................5
............
第七章 排污及用电专项方案 ........................................................47
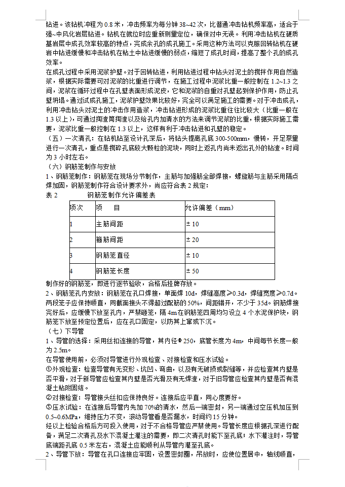
第八章 提交竣工资料..........................................................51






