您当前位置:首页 » 建筑工程 » 建筑施工

全现浇全框架结构公建房工程施工组织设计 35P

  • 资料等级:
  • 授权方式:资料共享
  • 发布时间:2020-04-30
  • 资料类型:RAR
  • 资料大小:45.2 KB
  • 资料分类:建筑工程
  • 运行环境:WinXp,Win2003,WinVista,Win ;
  • 解压密码:gc5.com
全现浇全框架结构公建房工程施工组织设计 35P
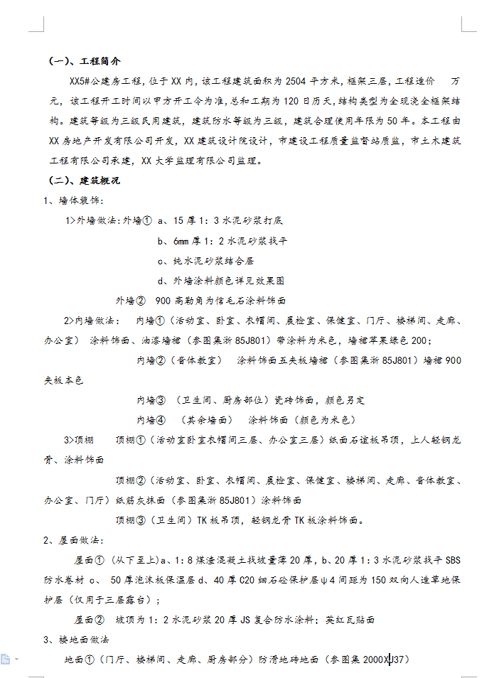
XX5#公建房工程,位于XX内,该工程建筑面积为2504平方米,框架三层,工程造价 万元,该工程开工时间以甲方开工令为准,总和工期为120日历天,结构类型为全现浇全框架结构。建筑等级为三级民用建筑,建筑防水等级为三级,建筑合理使用年限为50年。本工程由XX房地产开发有限公司开发,XX建筑设计院设计,市建设工程质量监督站质监,市土木建筑工程有限公司承建,XX大学监理有限公司监理。
资料截图
  • 全现浇全框架结构公建房工程施工组织设计 35P
  • 全现浇全框架结构公建房工程施工组织设计 35P
  • 全现浇全框架结构公建房工程施工组织设计 35P