您当前位置:首页 » 建筑工程 » 建筑施工

预制砼排架结构厂房施工组织设计 87P

  • 资料等级:
  • 授权方式:资料共享
  • 发布时间:2020-04-30
  • 资料类型:RAR
  • 资料大小:313 KB
  • 资料分类:建筑工程
  • 运行环境:WinXp,Win2003,WinVista,Win ;
  • 解压密码:gc5.com
 预制砼排架结构厂房施工组织设计 87P


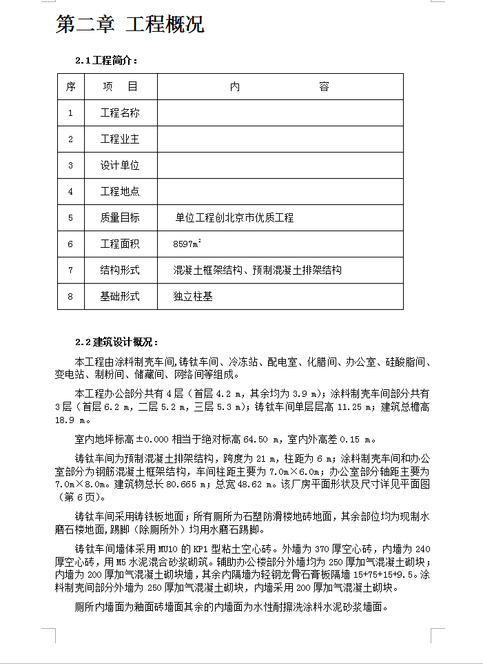
本工程由涂料制壳车间,铸钛车间、冷冻站、配电室、化腊间、办公室、硅酸脂间、变电站、制粉间、储藏间、网络间等组成。本工程办公部分共有4层(首层4.2 m,其余均为3.9 m);涂料制壳车间部分共有3层(首层6.2 m,二层5.2 m,三层5.3 m);铸钛车间单层层高11.25 m;建筑总檐高18.9 m。室内地坪标高±0.000相当于绝对标高64.50 m,室内外高差0.15 m。铸钛车间为预制混凝土排架结构,跨度为21 m,柱距为6 m;涂料制壳车间和办公室部分为钢筋混凝土框架结构,车间柱距主要为7.0m×6.0m;办公室部分轴距主要为7.0m×8.0m。建筑物总长80.665 m;总宽48.62 m。
目录
第一章 编制依据....................................................1
第二章 工程概况.......................................................4
..............
第十二章 文明施工及环保措施.............................................81
第十三章 降低造价技术措施...............................................84
资料截图
  •  预制砼排架结构厂房施工组织设计 87P
  •  预制砼排架结构厂房施工组织设计 87P
  •  预制砼排架结构厂房施工组织设计 87P