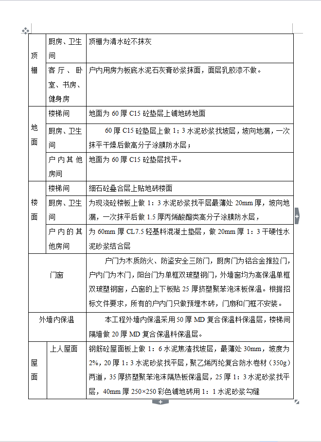
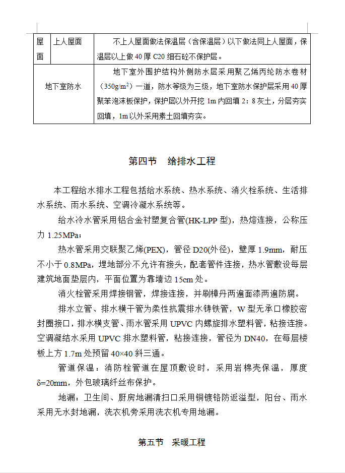
某某某工程由A—1、A—2、A—3、B—1、B—2号楼共五栋住宅楼组成,其中A—1、B—1号楼地上七层,A—2、A—3、B—2号楼工程地下一层地上十一层,全部为剪力墙结构,总建筑面积约34500m2。本工程建筑工程类别为中高层住宅,为全剪力墙结构,使用功能主要用于民用住宅。
目录
第一章 编制说明……………………………………………………………01
第一节 编制依据………………………………………………………01
第二节 适用范围和说明………………………………………………01
...........
第一节 总包管理协调配合施工措施 ………………………………211
第二节 工程档案文件收集保存 ……………………………………217
第十五章 主要施工材料计划表……………………………………………218









