您当前位置:首页 » 建筑工程 » 建筑施工

某厂房钢结构施工方案 34P

  • 资料等级:
  • 授权方式:资料共享
  • 发布时间:2020-04-29
  • 资料类型:RAR
  • 资料大小:53.1 KB
  • 资料分类:建筑工程
  • 运行环境:WinXp,Win2003,WinVista,Win ;
  • 解压密码:gc5.com
某厂房钢结构施工方案 34P
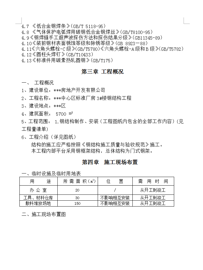
建筑面积: 5700 ㎡,工程范围: 1.钢结构制作、安装(工程图纸内包含的全部工作内容)(见工程量清单)
目录
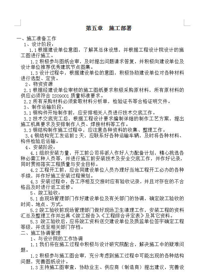
第一章:指导思想及实施目标
第二章:编制目的与依据
第三章:工程概况
........
附件1:项目部管理机构成员和职责以及安全和质量保证体系
附件2:施工进度计划表
附件3:吊车使用计算书及吊车性能指标材料
资料截图
  • 某厂房钢结构施工方案 34P
  • 某厂房钢结构施工方案 34P
  • 某厂房钢结构施工方案 34P