您当前位置:首页 » 建筑工程 » 建筑施工

基坑护坡工程施工方案

  • 资料等级:
  • 授权方式:资料共享
  • 发布时间:2020-04-29
  • 资料类型:RAR
  • 资料大小:40.5 KB
  • 资料分类:建筑工程
  • 运行环境:WinXp,Win2003,WinVista,Win ;
  • 解压密码:gc5.com
基坑护坡工程施工方案
XX工程,位于XX市XX区,东临XX路,南临XX。本工程A、B、E座地上XX层,C1~C2、D座地上X层,全现浇剪力墙结构。4层框架结构综合楼,均设2层地下室。自然地面标高为36.30m,±0.000绝对高程为37.50m,基础埋深约
6. 00m。
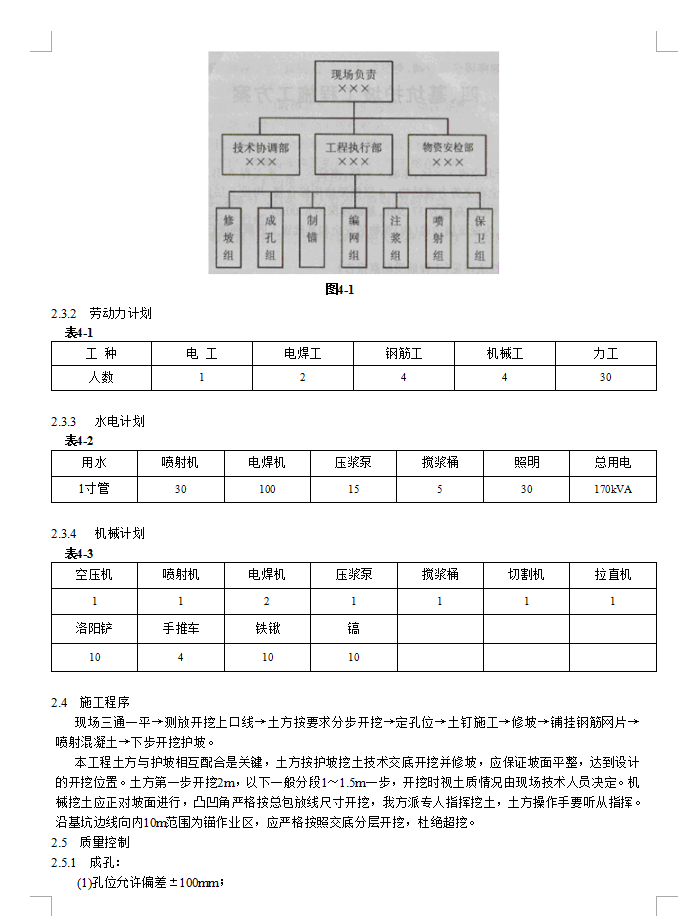
资料截图
  • 基坑护坡工程施工方案
  • 基坑护坡工程施工方案
  • 基坑护坡工程施工方案