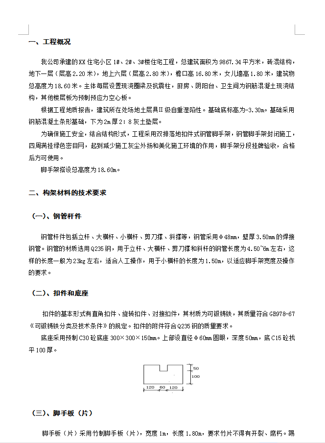
我公司承建的XX住宅小区1#、2#、3#楼住宅工程,总建筑面积为9867.34平方米,砖混结构,地下一层(层高2.20米),地上六层(层高2.80米),檐口高16.80米,女儿墙高1.80米,建筑物总高度为18.60米。主体每层设置现浇圈梁及抗震柱,厨房、阴阳台、卫生间为钢筋混凝土现浇结构,其他楼层板为预制预应力空心板。
目录
一、工程概况...........................................................2
二、构架材料的技术要求................................................2
(一)、钢管杆件....................................................2
...........
(二)、脚手架拆除的安全措施...............................................10
(1)、脚手架拆除前的准备工作...................................10
(2)、脚手架拆除时的安全注意事项..............................................10






