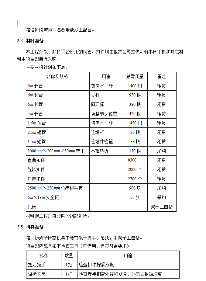
本工程位于XX市,框架结构。东西向1至8轴长50.4m,南北向A至E轴宽28.8m。层高3.3m,共8层,现地面平均标高为-0.600m,屋面女儿墙高1.400m,女儿墙顶建筑标高为27.800m。现地面至女儿墙顶总高为28.400m。
目录
1 编制依据..................................................1
2 工程概况..................................................1
3 施工部署.....................................................1
.................
8.5 立杆稳定性计算..........................................12
8.6 连墙件验算...................................................15
8.7 立杆地基承载力计算.......................................15






