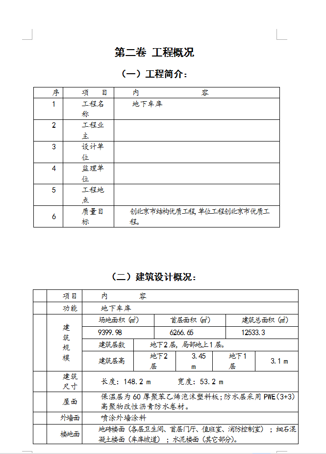
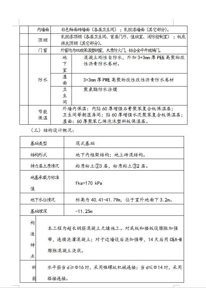
场地面积9399.98m2,首层面积6266.65m2,建筑总面积12533.3m2,建筑层数:地下2层,局部地上1层。基础类型:筏式基础,结构形式:地下内框架结构;地上砖混结构。
目录
第一卷 编制依据...........................................................6
第一章 (一)建筑设计有限公司设计的结构、建筑、水暖、电气图纸.........................................6
第二章 (二)主要图集、标准、规程、规范............................................6
...........
第一章 (一)技术措施.....................................................134
第二章 (二)管理措施........................................................134
第十五卷 成品保护措施.............................................................136









