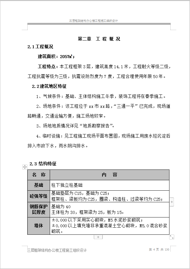
本资料为三层框架结构办公楼工程施工组织设计,共130页。
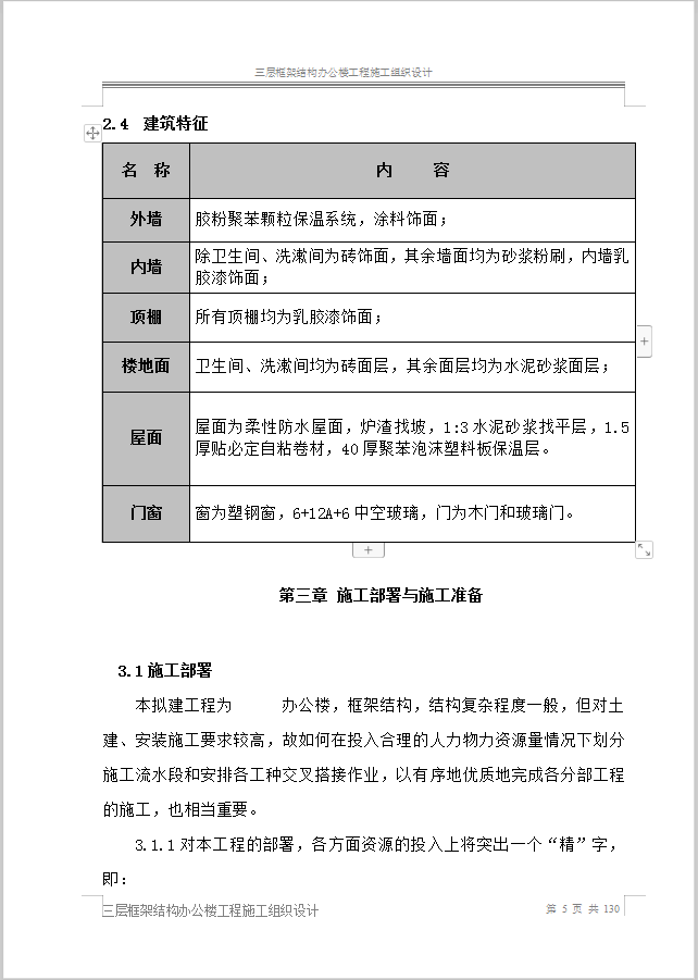
工程特点:本工程框架3层,建筑高度14.1米,工程耐火等级二级,工程抗震等级为三级,抗震设防烈度为7度,工程合理使用年限50年。本拟建工程为办公楼,框架结构,结构复杂程度一般,但对土建、安装施工要求较高,故如何在投入合理的人力物力资源量情况下划分施工流水段和安排各工种交叉搭接作业,以有序地优质地完成各分部工程的施工,也相当重要。




RAR