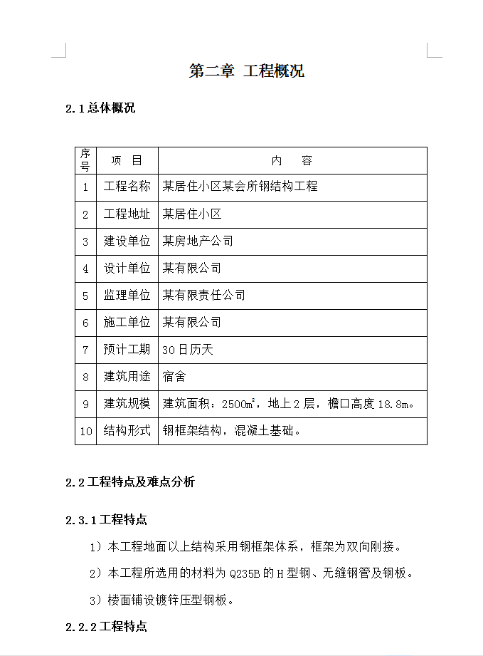
建筑用途:宿舍,建筑规模:建筑面积:2500m2,地上2层,檐口高度18.8m。 结构形式:钢框架结构,混凝土基础。、工期紧:本工程根据计划,从施工到交工验收共计30日历天,所以必须合理安排各阶段的工作时间及相互交接时间,且明确各工序的最迟交接时间,以保证工程如期竣工。施工范围大:本工程为两层轻钢结构,各种构件布置必须分类就近堆放,尽量减少材料的二次搬运,以提高工效,钢结构在安装过程中,须做好雨、冬季施工安全措施。
目录
第一章 编制依据及编制原则...........................................4
1.1编制依据..............................................4
1.2编制原则........................................................4
.........
第十三章 降低造价措施........................................66
第十四章 附图表 ..........................................................68






