您当前位置:首页 » 建筑工程 » 建筑施工

喷锚及土方工程施工方案 10P

  • 资料等级:
  • 授权方式:资料共享
  • 发布时间:2020-04-28
  • 资料类型:RAR
  • 资料大小:14.3 KB
  • 资料分类:建筑工程
  • 运行环境:WinXp,Win2003,WinVista,Win ;
  • 解压密码:gc5.com
 喷锚及土方工程施工方案 10P
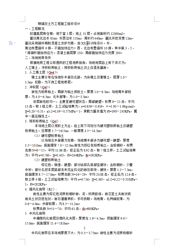
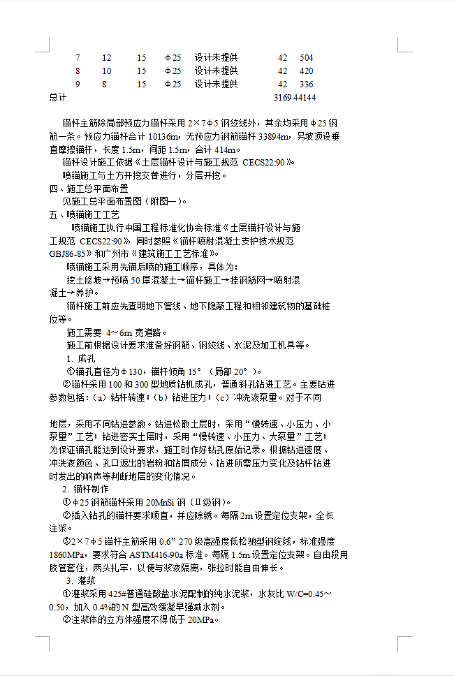
拟建高层商住楼,地下室3层,地上31层。占地面积约12000m2。基坑南北边长85m,东西边长135m,周长约440m,基坑开挖深度12m。基坑采用锚杆喷射混凝土支护方案,由XX设计院设计。东、南边布置锚杆9排,不施加预应力;西、北边布置锚杆10排,其中第3、5、7排锚杆施加预应力。混凝土面层厚150,局部施加预应力处厚200。
资料截图
  •  喷锚及土方工程施工方案 10P
  •  喷锚及土方工程施工方案 10P
  •  喷锚及土方工程施工方案 10P