您当前位置:首页 » 建筑工程 » 建筑施工

钢结构雨篷及钢栏杆施工方案 61P

  • 资料等级:
  • 授权方式:资料共享
  • 发布时间:2020-04-28
  • 资料类型:RAR
  • 资料大小:156 KB
  • 资料分类:建筑工程
  • 运行环境:WinXp,Win2003,WinVista,Win ;
  • 解压密码:gc5.com
钢结构雨篷及钢栏杆施工方案 61P
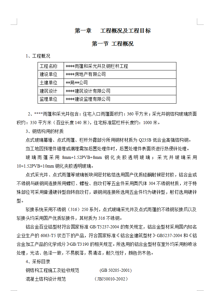
****雨篷和采光井包含:住宅入口雨篷面积约:360平方米;采光井钢结构玻璃顶面积约:350平方米(百业长度140米),住宅标准层栏杆长度约:1000米。点式玻璃幕墙、点式雨篷、栏杆外露部分所用钢材材质为Q235B低合金高强结构钢。当工地因预埋件错埋或漏埋需加后置处理件时,后置处理件表面须进行热侵锌处理。玻璃雨篷采用8mm+1.52PVB+8mm钢化夹胶透明玻璃;采光井玻璃采用10+1.52PVB+10mm钢化夹胶透明玻璃。
资料截图
  • 钢结构雨篷及钢栏杆施工方案 61P
  • 钢结构雨篷及钢栏杆施工方案 61P
  • 钢结构雨篷及钢栏杆施工方案 61P