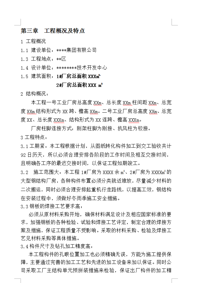
1#厂房总面积XXXm2, 2#厂房总面积XXX m2,本工程一号工业厂房总高度XXm、总长度XXm柱间距XXm、总宽度XXm结构形式为XX跨、檐高XXm。二号工业厂房总高度XXm、总宽度XX、总长度XXXm、结构形式为XX连跨、檐高XXXm。 厂房柱脚连接方式:刚架柱脚为刚接、抗风柱为铰接。
目录
第一章指导思想及实施目标
第二章编制目的与依据
第三章工程概况及特点
..................
第二十章工程保修措施
第二十一章工程创优承诺及措施




RAR