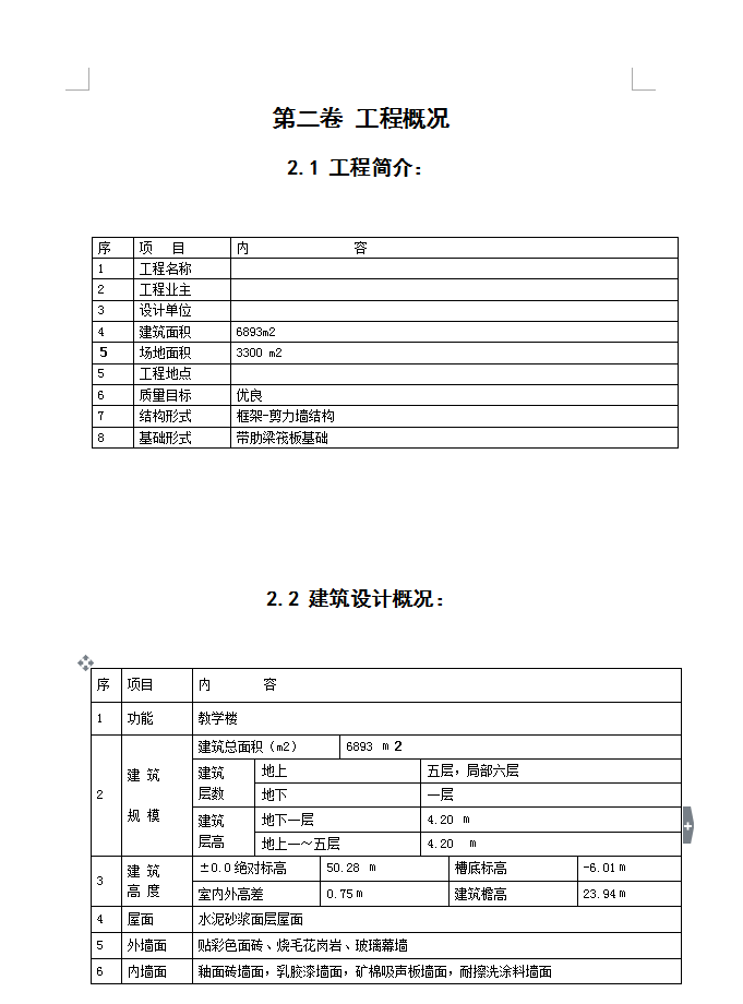
建筑总面积6893 m2,场地面积3300 m2,地上:五层,局部六层,地下:一层,±0.0绝对标高:50.28 m,室内外高差:0.75m,槽底标高:-6.01m,建筑檐高 :23.94m,基础类型:带肋梁筏基础,结构形式:现浇框架-剪力墙结构,结构要求:6~8轴间设一800宽后浇带.拟建场地内原有一半地下室结构,北侧距数学楼仅18m,南侧距物理楼仅16.95m,东侧为小型花坛,西侧紧临青年教师住宅楼;在建筑物南、北、西各有一条马路,南、北侧马路宽3m,西侧马路为学校南北向主干道,在拟建场地西侧有二排树木,地下有暖气沟,东侧有一排树木需要保护。
目录
第一卷 编制依据....................................................................5
第二卷 工程概况..........................................................................9
第一章 2.1 工程简介.......................................................................9
.........
第十四卷 降低造价技术措施......................................................158
第一章 14.1技术措施.....................................................................158
第二章 14.2管理措施........................................................................159








