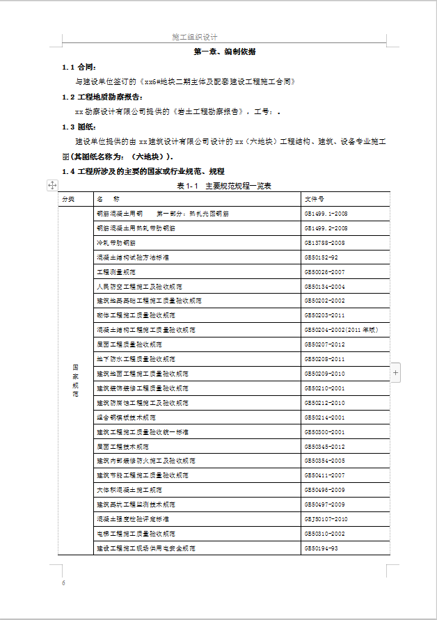
本资料为三十二层框剪结构综合楼施工组织设计,共116页。
本工程建筑面积112820.36m2,地上部分86120.36m2,地下部分26700m2。建筑功能为地下车库,战时人员掩蔽部,居民楼及配套商业为一体的综合体系。地下室防水:本工程地下室防水设计等级为级,墙身为P6抗渗钢筋混凝土自防水,外侧采用3+3(4)厚SBS改性沥青防水卷材, 30mm厚聚苯乙烯泡沫塑料板保护层。底板为P6抗渗钢筋混凝土底板,点粘350号石油沥青油毡一层,3+3(4)厚SBS改性沥青防水卷材。顶板为干铺350号石油沥青油毡一层,3+3(4)厚SBS改性沥青防水卷材,P6抗渗钢筋混凝土顶板(原浆收光)。










