您当前位置:首页 » 建筑工程 » 建筑施工

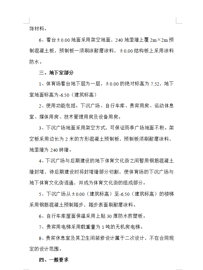
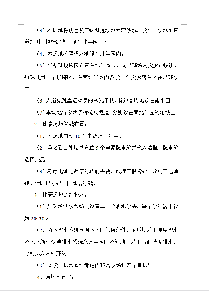
体育公园施工组织设计 483P

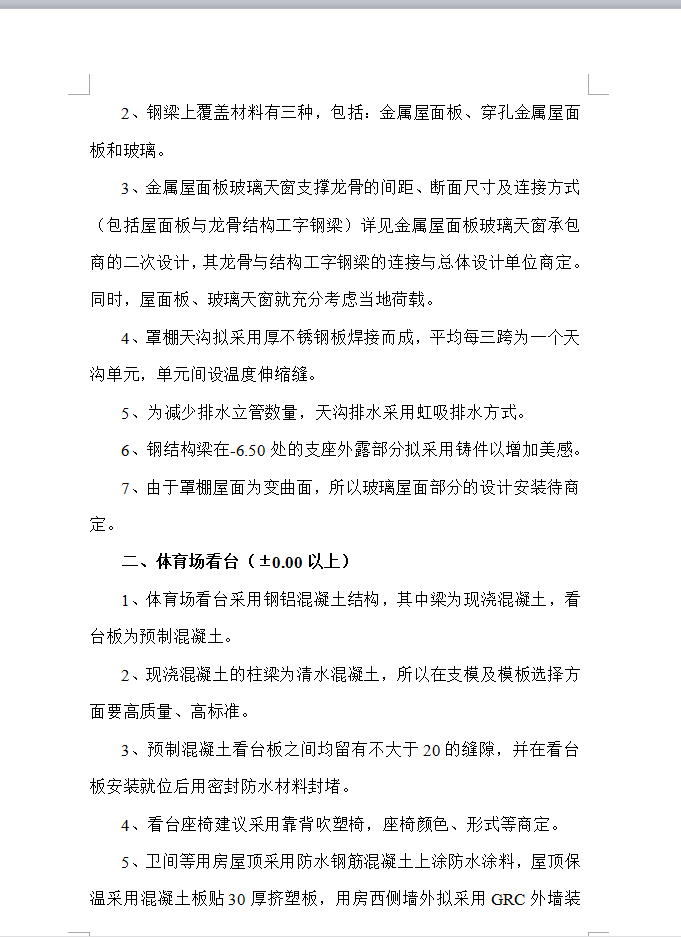
  • 资料等级:
  • 授权方式:资料共享
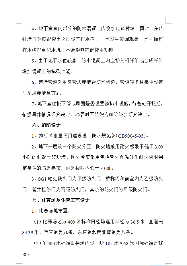
  • 发布时间:2020-04-25
  • 资料类型:RAR
  • 资料大小:1.36 MB
  • 资料分类:建筑工程
  • 运行环境:WinXp,Win2003,WinVista,Win ;
  • 解压密码:gc5.com
体育公园施工组织设计 483P
本工程为XX市XX区体育公园的一期工程,看台为人工挖孔桩,地上一层、地下一层,建筑面积7800平方米,地下层为变电室、水泵房、卫生间、贵宾休息室及部分地下商业及与地下体育文化街相连的部分用房;地上一层主要为观众服务用的卫生间及观众休息区域,体育场5000座,看台均为框架结构;梁、柱、板均为现浇,雨棚为钢结构,仅西侧有观众席。内容包括体育场部分的通风、夏季空调、给排水、电气、变配电、弱电(安防、有线电视、楼宇自控、综合布线、音响系统)、通风防排烟、消防水、消防电系统,公共部分的机电设备配套设施,以确保场场馆的正常运行和提供场场馆的环境品质为主要目的。追求最优化的系统设备配置。在满足用户对功能、质量、性能、价格和服务等各方面要求的前提下,追求最优化的系统设备配置,以尽量降低系统造价。
资料截图
  • 体育公园施工组织设计 483P
  • 体育公园施工组织设计 483P
  • 体育公园施工组织设计 483P
  • 体育公园施工组织设计 483P
  • 体育公园施工组织设计 483P
  • 体育公园施工组织设计 483P
  • 体育公园施工组织设计 483P
  • 体育公园施工组织设计 483P