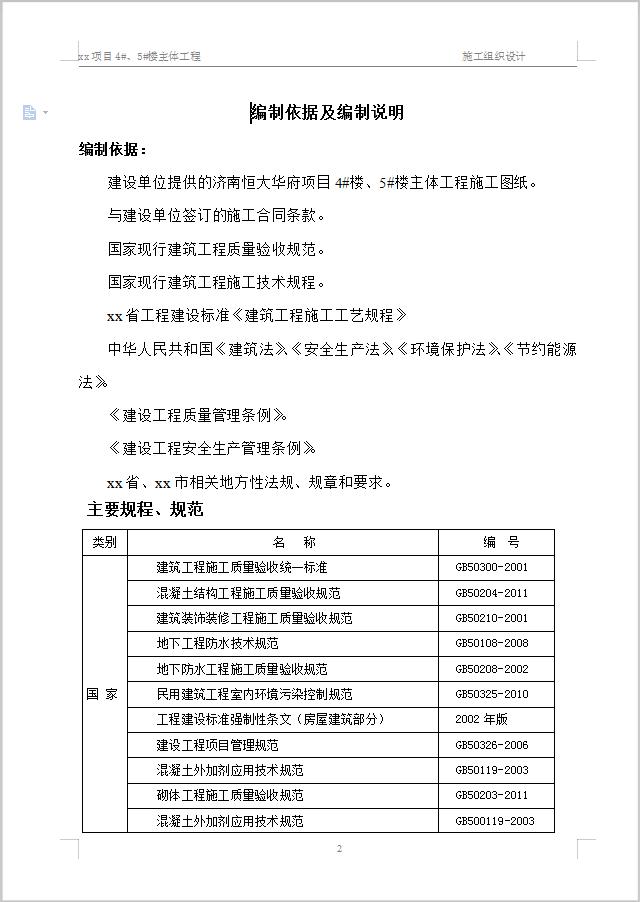
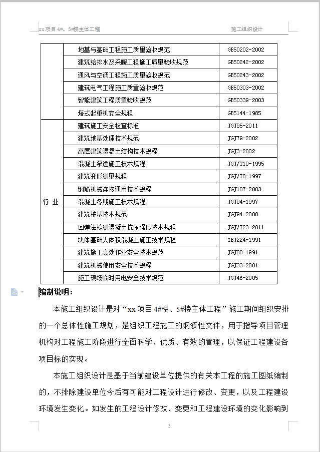
本资料为剪力墙结构住宅楼主体工程施工组织设计,共198页。
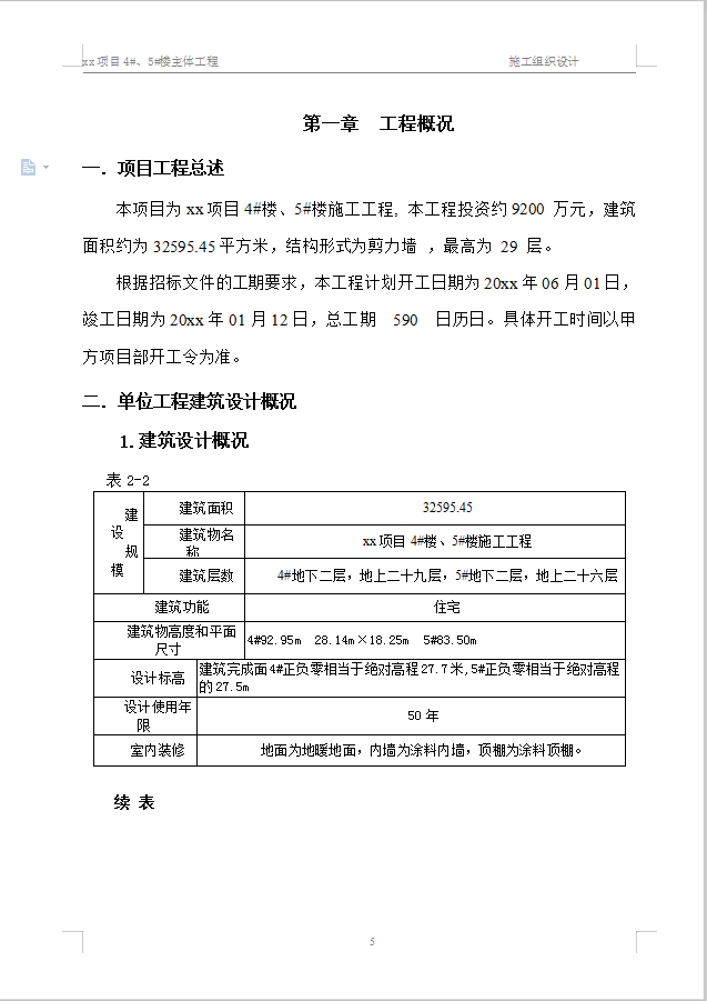
本工程投资约9200 万元,建筑面积约为32595.45平方米,结构形式为剪力墙 ,最高为 29 层。建筑层数为4#地下二层,地上二十九层,5#地下二层,地上二十六层。地下室防水等级为二级,基础筏板、地下室外墙及顶板均为抗渗砼,抗渗等级为P6。底板、侧墙、顶板等防水节点构造做法见建筑总说明九、1。防水混凝土的施工缝、穿墙管道预留洞、转角、坑槽、后浇带等地下工程薄弱环节构造做法应按《地下防水工程质量验收规范》处理。




RAR