建筑面积25375 ㎡,地下面积539 ㎡,地上面积24836 ㎡,基底面积4988.37 ㎡。建筑总高32.28m,基础板底-4.6m。结构形式:全现浇钢筋混凝土框架结构体系,基础选型:人工挖孔灌注桩基础。抗震设防烈度七度,建筑耐火等级一级,建筑使用年限50 年,屋面防水等级II 级,地下防水等级二级。井桩开挖施工工艺流程:确定±0.000 标高→抄平放线→砌筑井圈→井桩土方开挖。(1) 确定±0.000 标高,并将±0.000 标高引至基坑外不易被破坏处,作好引桩并加以保护。(2) 抄平放线,计算井桩挖土深度。(3) 砌筑桩基的井圈,井圈用M5 水泥砂浆砌筑MU7.5 红机砖,井圈中心应于井桩中心重合,井圈直径同井桩直径,井圈高度为300mm。
目录
第一章 编制依据.....................................................................12
第1节 编制说明........................................................................12
第2节 编制依据.........................................................................14
..............
第十九章 附图表......................................................................762
第1节 机械设备表.....................................................................762
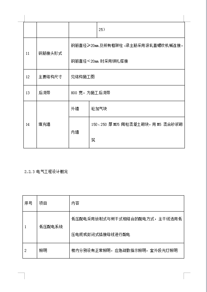
第2节 劳动力计划表......................................................................766













