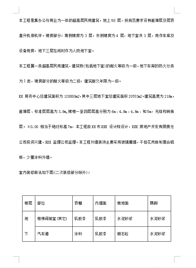
XX 商务中心总建筑面积为120000m2,其中三层地下室总建筑面积20703m2。建筑高度为218m,避难层、标准层层高为3.9m,裙楼一至四层层高分别为6m、4.8m、4.8m、和5m,无结构转换层。±0.00 相当于绝对标高7m,本工程由XX市XXX 设计院设计,XXX 房地产开发有限责任公司投资兴建,XXX 监理公司监理。本工程外墙装饰主要采用玻璃幕墙,干挂花岗岩和复合铝板,少量涂料外墙。本工程是集办公与商业为一体的超高层民用建筑,地上50 层,按规范要求设有避难层及层顶直升机停机坪。裙房部分:南侧裙房为3 层,东侧裙房为4 层,地下室共3 层,用作车库及设备用房,地下三层在战时作为人防地下室。
目录
第一章 概况..................................................................................7
第1节 编制依据...............................................................................7
第2节 工程概况...................................................................................7
................
2、 荷载计算........................................................................................327
3、 内力分析.............................................................................................330
4、 构件验算................................................................................................333











