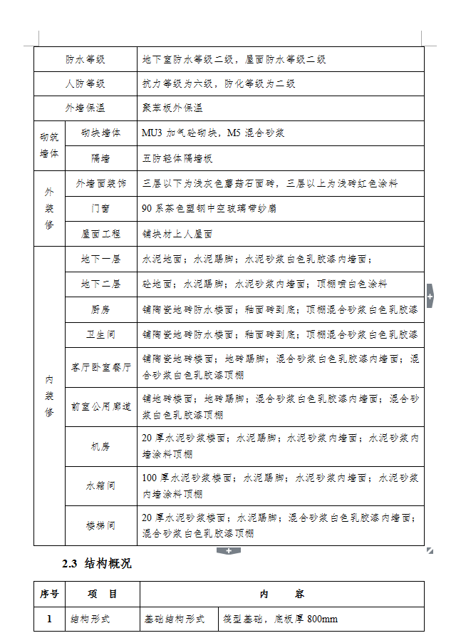
总建筑面积:16995.9m2,地上建筑面积:15289.5m2,地下建筑面积:1706.4 m2,建筑层数:地下二层,地上十七层,±0.000绝对标高 76.550,建筑总高度:54.10m,建筑防火:耐火等级为二级,地下室耐火等级一级.基础结构形式:筏型基础,底板厚800mm,主体结构形式:现浇钢筋混凝土剪力墙结构体系,屋盖结构形式:现浇钢筋混凝土平面屋盖楼板.工程设计为剪力墙结构,其中剪力墙大部分墙厚相同,层高一致,便于墙体模板的优化设计,剪力墙模板方案的优化,是本工程施工的重要环节。专业工种之间和地方政府部门之间配合多。本工程涉及土建结构、装修、电气、给排水、弱电、通风等专业,且交叉时间长;同时本工程地处市区,需要与周围单位、住户、市政、交通、环卫部门等协调。因此施工的配合与协调将是本工程成败的关键。









